Chapitre VI...Commande générique d’un filtre actif Shunt
Cours N#1
1. Principe de la commande générique
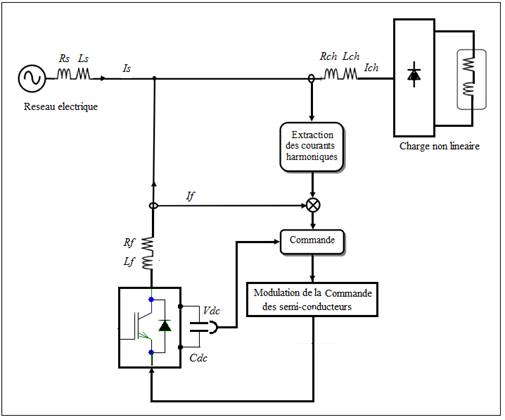
A titre explicatif, on considère le schéma bloc illustré dans la figure 1 dont un filtre actif shunt assure une compensation en courants harmoniques polluants. Le courant Ich appelé par la charge non-linéaire est mesure afin d'extraire sa composante harmonique pour l'utiliser comme consigne de la commande.
En fonctionnement idéal, sous instruction, le filtre actif génère un courant de compensation If égal a la consigne calculée pour ramener le courant Is a travers la source sous forme d`une forme d`onde proche de la sinusoïde. Dans la figure 1, le schéma bloc de commande générique présente deux parties :
¾ La première, qui est d'une grande importance pour les performances du filtre, est la génération des signaux harmoniques de référence.
¾ La seconde est la génération des signaux de contrôle servant à l'ouverture et à la fermeture des semi-conducteurs.
Ces deux parties sont cruciales au niveau de la performance du filtre actif. Il est à noter que la partie commande peut être réalisée à l'aide de composantes analogiques et numériques.

Figure 1 : Schéma bloc de commande générique d’un filtre actif Shunt.
2. Génération de signaux de référence
La génération de signaux de référence servant au contrôle de l'ouverture et de la fermeture des semi-conducteurs de l'onduleur est réalisée à l'aide d'algorithmes de contrôle que l'ont peut classer dans les domaines temporels, fréquentiels ou autres. Afin de générer les signaux de référence servant à la commande du filtre actif, différents algorithmes de commande peuvent être envisagés comme suit:
A. Domaine fréquentiel
Cet algorithme est principalement basé sur l`application de la transformée de Fourier sur les courants et les tensions harmoniques dans le domaine fréquentiel :
- La transformée de Fourier discrète (TFD).
- La transformée de Fourier rapide (TFP) dans le domaine fréquentiel.
- La transformée de Fourier discrète récursive (TFDR)
B. Domaine temporel
Plusieurs algorithmes sont utilisés pour la détermination des grandeurs de références (courants, tensions, puissances), ces dernières, par comparaissant avec les grandeurs des harmoniques ciblées, permet la génération de la commande des semi-conducteurs du filtre actif. Parmi les méthodes de compensation, on trouve :
- Méthode des puissances instantanées p-q
- Méthode modifiée des puissances instantanées
- Méthode indirecte
- Méthode du courant instantané d-q
- Filtre adaptatif cloche (ou filtre Notch)
- La Boucle à verrouillage de phase
- Filtre de Kalman
2.1 Algorithmes de contrôle dans le domaine fréquentiel
Les stratégies de contrôle dans le domaine fréquentiel sont basées sur l'analyse de Fourier de la tension ou du courant non sinusoïdal pour en extraire les harmoniques de compensation. En utilisant la transformée de Fourier discrète (TFD), le signal pollué est mesuré sur un cycle complet, puis est converti dans le domaine fréquentiel, ce qui permet l'élimination de la composante fondamentale par l'application d'un filtre. Par la suite, l'application de la TFD inverse reconvertit le signal dans le domaine temporel et sert de signaux de compensation. La majorité des autres méthodes de génération d'harmoniques dans le domaine fréquentiel sont des variantes de l'application de la TFD. Ils existent d`autres méthodes plus performantes telles que : la transformée de Fourier rapide (TFR) et de la transformée de Fourier discrète récursive (TFDR) [15] qui sont des méthodes de calcul plus performantes que la TFD.
2.2 Algorithmes de contrôle dans le domaine temporel
Les méthodes de contrôle dans le domaine temporel sont basées sur la comparaison instantanée des signaux de compensation harmonique de référence, sous forme de tension ou de courant, aux signaux harmoniques réels. Le principe est de maintenir la tension ou le courant instantané de référence proche du signal réel avec une tolérance raisonnable. Le plus grand défi de cette approche est sans doute l'élimination de la composante fondamentale pour générer des signaux harmoniques de référence. La plus connue de ces stratégies qui a fait ses preuves, est sans doute la méthode des puissances instantanées.
2.1.1 Méthode des puissances réelle et imaginaire instantanées
Dans la littérature, une nouvelle approche mathématique sur le sujet des puissances instantanées a été mise en épreuve au début des années quatre-vingt. Cette méthode est basée sur la mesure des variables instantanées triphasées présentes sur le réseau électrique avec ou sans composantes homopolaires. Cette méthode est valide aussi bien en régime permanent qu'en régime transitoire.
Dans cet algorithme de contrôle, les mesures des tensions et des courants exprimés sous forme triphasée (a-b-c) sont converties en système biphasé (a-β) équivalent à l'aide de la transformée de Concordia qui laisse la puissance invariante (figures 1 et 2) :
Alors, par le billet de cette transformation (a-β), on obtient le système suivant :


La puissance réelle instantanée p et la puissance réactive instantanée q peuvent être exprimées de façon équivalente en système biphasé par :
![]()
Ce qui nous donne :
P=va.ia + vb.iβ Þ Puissance réelle instantanée
q= va.ib - vb.ia Þ Puissance imaginaire instantanée
La puissance réelle instantanée ainsi que la puissance imaginaire instantanée peuvent être exprimées de la façon suivante :
![]()
Dans le cas général, chacune des puissances p et q comporte une partie continue et une partie alternative, ce qui nous permet d'écrire les expressions ci-dessous comme suit:
![]()
![]()
Où p et q sont, de façon
respective, les composantes des puissances moyennes actives et réactives
correspondant au courant de charge fondamentale (50/60 Hz), alors que
et
correspondent aux
composantes alternatives liées au courant harmonique. La compensation
d'harmoniques par le filtre actif se fait par la génération de ces dernières :
![]()
En conséquence, l'élimination de la composante fondamentale dans les équations 6.4 et 6.5 s'effectue à l'aide de deux filtres passe-bas de Butter-Worth (figure 6.9) d'ordre deux.

Figure 2 : Filtrage de la composante de la puissance continue, filtre passe bas ; FPB.
Les courants de compensation de référence se calculent par la formule suivante :

Avec :


Figure 3 : Schéma de principe de la méthode des puissances instantanées dans le cas de compensation de l’énergie réactive.

Figure 4 : Méthode des puissances instantanées dans le cas de compensation de l’énergie réactive.

Figure 5: Principe de la méthode des puissances instantanées dans le cas de compensation des courants harmoniques
Avantages de la méthode des puissances instantanées
La méthode des puissances instantanées possède les quelques caractéristiques suivantes :
* Elle est une théorie inhérente aux systèmes triphasés.
* Elle est peut être appliquée à tout type de systèmes triphasés (équilibré ou déséquilibré, avec ou sans harmonique).
* Elle est basée sur des valeurs instantanées, ce qui lui donne de bons temps de réponse dynamique.
* Le nombre d'harmoniques compensé dépend de la bande passante des semi-conducteurs composant l'onduleur du filtre actif.
* Méthode de calcul simple (elle n'est composée que d'expression algébrique et peut être implémentée à l'aide d'un processeur standard).