Faculté Technologie
Département Electrotechnique
![]() |
1. But du TP
On se propose dans cette activité, après avoir mis en évidence les propriétés d’échanges de puissances entre 2 réseaux, d’étudier des solutions d’optimisation de ce transfert centré sur l’onduleur MLI.
L’onduleur MLI au secours du réseau pour la compensation d’énergie réactive, l’absorption sinusoïdale et enfin la génération de courants harmoniques de substitution au réseau encore connu sous le nom de filtre actif parallèle.
Les dispositifs de dépollution ne changent pas les propriétés des récepteurs mais apportent leurs concours au réseau dans le transfert de puissance.
2. Principe de transfert de puissance entre 2 réseaux :
On considère la connexion de 2 sources de tension monophasées (cas non restrictif, un système triphasé étant décomposable en systèmes monophasés), notées Va et Vb à travers une ligne caractérisée par une inductance l.
2.1 Exprimer la puissance active P véhiculée entre les 2 sources en fonction de l, w, Va, Vb et q le décalage angulaire entre Va et Vb .
2.2 Sur quels paramètres peut-on agir afin de contrôler la puissance active P.
2.3 Exprimer de la même manière la puissance réactive Q absorbée par le réseau.
2.4 A l’aide d’un dispositif approprié, on réalise l’égalité des amplitudes de Va et Vb.
2.5 Représenter l’évolution de P et Q en fonction de q. Préciser les valeurs remarquables.
V représente le réseau E.D.F. Il est à noter que les 2 réseaux ont une même pulsation notée w=2.ᴨ.f.
ð Exprimer, puis représenter l’évolution du courant efficace véhiculé par la ligne en fonction de V, l, w et q.
ð En déduire la puissance réactive Ql absorbée par la ligne. Quelle est la contribution de chaque source à Ql ?
2.6 On suppose que l’on maîtrise parfaitement le courant i en amplitude et en phase. Le courant i est la somme de deux courants dits actif et réactif notés respectivement Ia et Ir. L’axe du courant actif est porté par Va qui est pris comme vecteur référence. L’axe du courant réactif est en retard de p/2.
ð Montrer à l’aide du diagramme de Fresnel que le transfert de puissance peut se faire dans les quatre quadrants P-Q.
ð Commenter ce transfert dans les cas particuliers où Ia = 0 , Ir¹0 et vice-versa .
3. Génération de la source Va, principe de l’onduleur M.L.I
On vient de mettre en évidence que la maîtrise de I, permet le contrôle des puissances actives et réactives échangées. La source Va est générée par un onduleur M.L.I (Modulation de Largeur d’impulsion).
On vous propose dans un premier temps de mettre en évidence ses propriétés et dans un deuxième temps d’étudier son comportement au service du réseau dans le cadre particulier de compensateur de puissance réactive et de filtre actif parallèle.
La génération de la M.L.I est obtenue par comparaison d’un signal triangulaire up (t) communément appelé porteuse et un signal ur(t) nommé modulante ou signal de référence.Les indices p et r sont attribués respectivement aux caractéristiques de la porteuse et du signal de référence.

Figure 1
3.1 Le signal ur(t) une tension continue d’amplitude Ur. Représenter sur le document réponse l’allure de Va. Exprimer le rapport cyclique noté d du signal Vk1 défini comme le rapport du temps de fermeture du dit interrupteur sur sa période de commande.
3.2 Exprimer la valeur moyenne de Va en fonction de r et de E. avec r = Ur/Ûp.
3.3 Le signal de référence est remplacé par une onde sinusoïdale. Ces signaux sont à des pulsations différentes wp et wr de telle sorte que wp >> wr. On appelle m indice de modulation le rapport de wp/wr. On appelle r profondeur de modulation le rapport des amplitudes crête : Ûr/Ûp.
Représenter sur le document réponse l’allure de Va pour r = 0.75 et r = 10. Préciser la fréquence du signal Va.
3.4 Exprimer la tension Va sous la forme d’une série de Fourier. Cette décomposition sera menée sur une période Tp. On pourra poser rm = (Ûr/Ûp).
3.5 Pour m >> 10, Exprimer Il est légitime dans ce cas d’assimiler Va (t) à sa valeur moyenne définie sur Tp. Exprimer alors le fondamental de la tension Va relativement à la fréquence de la modulante.
3.6 On désire i(t) = 100. Sin (w.t-p/4). Exprimer ur(t) la modulante à appliquer avec V = 230 V et l = 1 mH. E = 1200 Volts.
4. Contrôle des gradeurs électriques du réseau
Nous venons de voir comment créer la source Va , après avoir mis en évidence les propriétés de transfert de puissance entre cette source et le réseau.
La suite de notre étude est consacrée au contrôle du courant véhiculé par la ligne. Nous avons vu que contrôler le vecteur I, revient à maîtriser le transfert des puissances. Cela passe donc par des boucles d’asservissements. Le propos ici n’est pas de définir ni de caractériser ces boucles. En revanche on admettra qu’elles remplissent parfaitement leurs rôles.
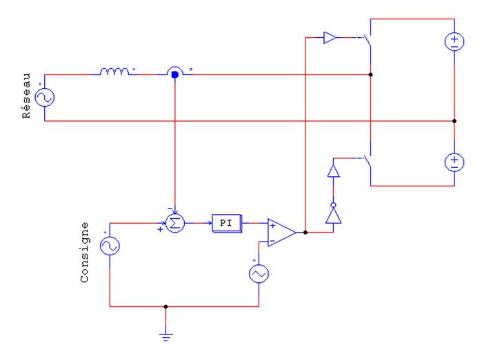
Le schéma suivant montre le principe employé afin d’asservir le courant injecté par l’onduleur M.L.I. On génère une consigne sinusoïdale qui est comparée avec le courant généré par l’onduleur. L’erreur ainsi obtenue est corrigée grâce à un correcteur P.I dont le signal de sortie sert de modulante.
Sur ce principe la consigne peut-être une série de Fourier. En effet le comportement global de celui-ci est la somme des comportements élémentaires vis à vis de chaque harmonique.
Cependant la richesse harmonique de la consigne peut provoquer des disfonctionnements de l’onduleur, compte-tenu des valeurs limites de la tension Va qui elle-même dépend des sources de tensions continues.

Figure2 : Principe d’asservir le courant injecté par MLI